首页
球友会(中国)一站式服务平台
行业应用
新闻动态
公司新闻
行业动态
展会信息
关于我们
关于伏尔肯
企业荣誉
研发能力
联系我们
联系我们
招贤纳士
流体设备零部件
- 机械密封
- 密封辅助系统
- 轴承轴套
- 包覆O形圈
球友会材料
首页
球友会(中国)一站式服务平台
行业应用
新闻动态
关于我们
联系我们
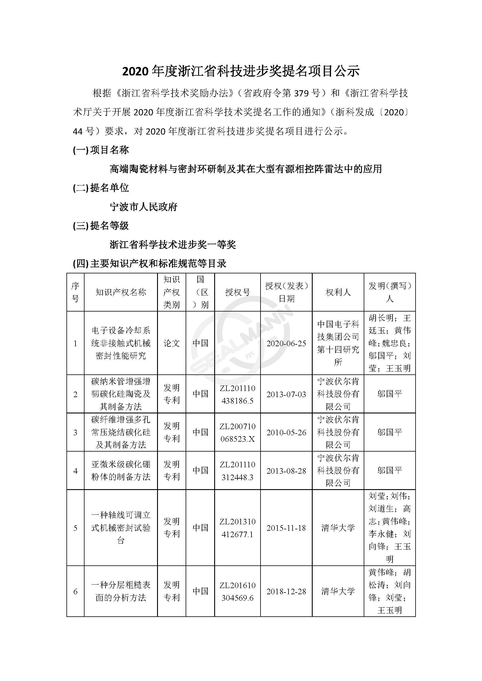
2020年度浙江省科技进步奖提名项目公示
2020-09-30 人读过
上一篇:
伏尔肯第一批博士后顺利通过出站考核
返回列表
下一篇:
伏尔肯第一届管培生结营
火博登陆官网
|
华亿手机入口
|
IM官方版网站登录入口
|
华亿在线平台
|
im电竞
|
IM网页版登录入口
|
米兰体育在线登陆
|
泛亚体育
|
球友会手机站·官方版在
|